近日,由全国高等学校计算机教育研究会主办,湖南大学信息科学与工程学院承办,华为技术有限公司协办,上海交通大学电子信息与电气工程学院和机械工业出版社华章分社联合支持的2022年全国大学生物联网设计竞赛(华为杯)全国总决赛落下帷幕。由浙师大物电学院陈丽娜老师指导,电英191班董沅表、刘晓晓、通信191班陈世龙、电信212班朱宸毅四名同学组成的“尖峰秃击队”团队的作品“仿生多足机器人”荣获全国总决赛一等奖。
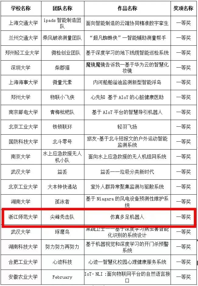
2022年全国大学生物联网设计竞赛(华为杯)获奖名单


全国总决赛答辩照
作品展示
【赛题任务】多足仿生机器人
实现步态模拟:卧伏、前进、后退、左转、右转、左横向平移、右横向平移。
团队根据逆运动学原理设计并制作了一款能够实现多种功能的六足机器人。该机器人采用MM32F5277开发板作为控制核心,结合摄像头模块、温湿度传感、激光测距传感器等模块感知周围环境。通过逆运动学分析实现机器人的步态模拟,采用舵机驱动模块控制数字舵机实现不同姿态。此外,作品加装有无线遥控接收模块,用户可以利用PS2手柄或直接在手机APP端远程调整六足机器人的姿态。

参赛作品

团队合照
据悉,全国大学生物联网设计竞赛是教育部面向全国高校大学生举办的唯一全国性物联网学科竞赛,是国内物联网领域最具规模和影响力的赛事。该赛事自2014年至今已连续举办了9届,吸引了上海交通大学、浙江大学、南京大学、哈尔滨工业大学、厦门大学、湖南大学等诸多名校学生的参与。本次竞赛得到了中国电信&天翼物联科技有限公司、安谋科技(中国)有限公司、中国移动&中移物联网有限公司、乐鑫信息科技(上海)股份有限公司、霍尼韦尔、CSA 联盟、深圳市广和通无线股份有限公司、德州仪器TI 等重量级合作企业的鼎力支持。
本次竞赛共有来自全国1417支队伍报名参赛。经过线上评审、赛区决赛、全国总决赛三轮激烈比拼,专家评审,组委会复核,本届全国总决赛共评定一等奖作品62件,二等奖作品52件,三等奖作品49 件,共163支参赛队获得全国总决赛奖项。