浙江师范大学是浙江省首批重点建设高校、首批高水平大学建设高校。学校1956年创办于杭州,现拥有金华校区、杭州校区、西湖校区、兰溪校区等4个校区。学校现有全日制在校生4.2万余人,在职教职工3200余人。拥有中国科学院院士2人,欧洲科学院及其他国家院士6人,国家级人才70余人。学校现有69个本科专业,15个一级学科博士点,3个博士专业学位类别,29个一级学科硕士点,23个硕士专业学位类别,11个博士后流动站,2个国家“111计划”学科创新引智基地。物理学、数学、化学等10个学科进入ESI全球前1%,区域国别学入列中国顶尖学科,15个学科列入浙江省一流学科。拥有“一带一路”联合实验室、教育部重点实验室等省级以上科研创新平台63个。获国家科技进步二等奖1项、教育部高校优秀科研成果奖(人文社科)48项、教育部高校优秀科研成果奖(科学技术)7项、全国教科规划优秀成果奖11项。近年来,学校综合实力、核心竞争力和社会影响力逐年提升,在多个有影响力的大学排行中稳居全国百强。
物理与电子信息工程学院现设有5个本科专业,即物理学、光电信息科学与工程、电子信息工程、通信工程、材料科学与工程,其中物理学为国家特色专业、国家一流本科专业建设点、教育部师范类第二级专业认证通过专业,光电信息科学与工程为国家一流本科专业建设点,电子信息工程为国家一流本科专业建设点、全国师范院校首个中国工程教育专业认证通过专业,通信工程、材料科学与工程为省一流本科专业建设点;有物理学1个博士后科研流动站;有物理学1个一级学科博士点,物理学、光学工程2个一级学科硕士点,教育硕士(物理)、电子信息、材料与化工3个专业学位硕士点。学院拥有1个省一流学科(A类)(物理学),已进入ESI全球前1%,2个省级重点实验室(光信息检测与显示技术研究、固态光电器件),1个省级协同创新中心(光电材料与器件),1个省级工程研究中心(高端光电科学仪器及诊疗应用),1个省重点科技创新团队(新型固态光电器件与技术),2个省级重点建设实验教学示范中心(物理、电工电子)。学院还是浙江光电子研究院(学校与金华市政府共建,中国科学技术大学指导)、浙江省科普教育研究院(学校与省科协共建)的依托单位。学院现有实验用房使用面积约1.4万平方米,各类教学科研仪器设备总值超1.5亿元。5年来,学院教师获省部级及以上科研项目82项,总经费4500余万元。
学院始终坚守立德树人初心,秉承“厚德善能 格物启新”的院训精神,以卓越创新、产教融合、服务社会为发展导向,实施特色引领、交叉赋能、协同育人的发展战略。学院将持续强化“理工融合、师范底色、应用创新”的办学特色,为服务国家光电战略、浙江教师教育和区域产业升级培养拔尖创新人才,朝着建设一流理工科学院的目标奋力迈进。
热忱欢迎海内外优秀人才到浙江师范大学物理与电子信息工程学院施展才华、逐梦一流!
2026年招聘计划:
岗位代码 | 岗位名称 | 人数 | 年龄上限 | 学历/学位 | 职称/职业资格 | 专业/学科方向 | 其他条件及备注 |
A10-26-047 | 学科带头人 | 4 | 45周岁 | 研究生/博士 | 正高 | 凝聚态物理、理论物理、原子与分子物理、声学、光学、电子科学与技术、信息与通信工程、控制科学与工程、仪器科学与技术、计算机科学与技术、光学工程、微电子 | 原则上要求达到学校双龙学者特聘教授及以上水平,有1年及以上海外学习工作经历者优先。 *特别优秀的可适当放宽年龄限制。 |
A10-26-048 | 学科骨干 | 8 | 38周岁 | 研究生/博士 |
| 物理学、电子科学与技术、信息与通信工程、控制科学与工程、仪器科学与技术、计算机科学与技术、光学工程、微电子 | *特别优秀的可适当放宽年龄限制。 符合重点发展方向且成果突出,有海外留学背景或海外工作经历者优先。 |
A10-26-049 | 学科带头人 | 1 | 45周岁 | 研究生/博士 | 正高 | 学科教学论(物理) | *特别优秀的可适当放宽年龄限制。 |
A10-26-050 | 学科骨干 | 2 | 38周岁 | 研究生/博士 |
| 学科教学论(物理) | *特别优秀的可适当放宽年龄限制。 |
招聘基本条件:
1.具有良好的思想政治素质和职业道德,热爱高等教育事业;
2.治学严谨,开拓创新,具有强烈的事业心、责任感和团队合作精神;
3.具有聘用岗位所需的专业素质和能力;
4.身体健康,符合岗位聘用条件要求。
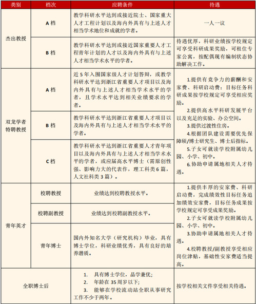
招聘人才类别、要求及相应待遇:

报名方式:
应聘者填写
附件1:专任教师岗位应聘报名表.doc及简历发联系人邮箱。
联系方式:
物理与电子信息工程学院
电话:0579-82298525(牛老师)
邮箱:wdxy@zjnu.edu.cn邮编:321004
地址:中国浙江省金华市迎宾大道688号
---------------------------------------------
详细人才引进政策☞浙江师范大学2026年专任教师招聘公告